想知道今年就业形势如何
看毕业生为就业降低薪资预期
就真的一目了然了

曾经薪资要求2万的毕业生们
超过60%的人员
表示找到工作就好
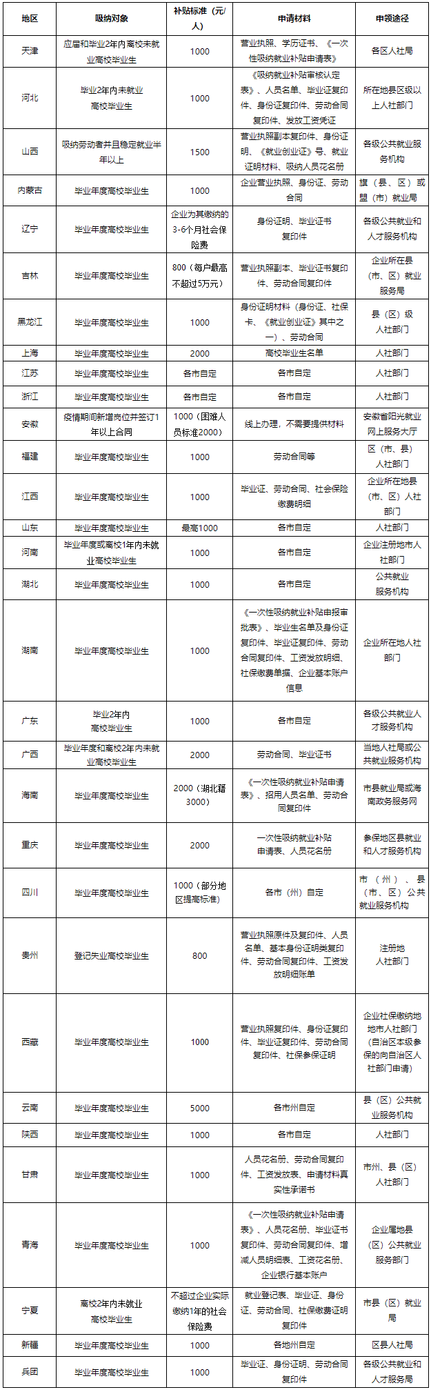
国家为了鼓励企业接纳高校毕业生
更是出台了相关政策

只要是中小微企业
每招聘一位2020年的应届生
并签订1年以上劳动合同的
给予一次性吸纳就业补贴
最高可达5000元
各地补贴发放标准和申领途径
早就为你准备好啦
↓↓↓

△就业补贴政策一览表
50%以上的税收
60%以上的GDP
70%以上的技术创新
80%以上的城镇劳动就业
90%以上的新增就业和企业数量

民营经济带来的贡献和发展不容小觑
国家也是真金白银支持发展
HR还不抓紧机会
一手抓人才、一手抓收入